這裡介紹在戶政事務所申請辦理內政部的自然人憑證程序,以及該準備的資料與注意事項。
現在許多的政府機關都朝向電子化發展,許多透過網路所提供的服務都會需要內政部的自然人憑證,有了它你就可以在家直接透過網路申辦各項業務,不用出門。
若要申請內政部的自然人憑證,要先準備好:
- 本人國民身分證正本
- 250 元(自然人憑證 IC 卡工本費)
- Email 信箱(一定要有,如果沒有請先申請一個再去!Gmail 或是 Yahoo 的都可以)
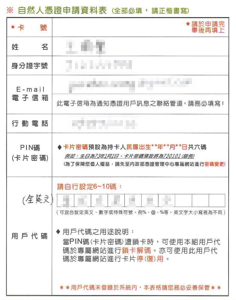
然後到各地區的戶政事務所就可以申請辦理了。申請的時候,會需要填寫這張表:

以下這些資料就是你需要填寫的部分:
- 姓名
- 身分證字號
- Email 信箱
- 行動電話
- 用戶代碼(忘記密碼被鎖卡的時候使用,可以算是備用密碼)
填完以上的資料,交給戶政事務所的人員後,他們就會馬上製作卡片!如果沒有人排隊的話,幾分鐘後就可以拿到卡片了。
而剛申請的自然人憑證,PIN 碼(也就是卡片的密碼)預設是出生年月日六碼,由於這個密碼不是很安全,建議上內政部憑證管理中心的網站修改(請看以下教學)。
自然人憑證在申請之後,有效期限是 5 年,如果到期了還可以線上申請展期 3 年,所以一張卡最長可以使用 8 年。
更改 PIN 碼(卡片密碼)
卡片申請完之後,若要更改密碼,可以上內政部憑證管理中心的網站修改密碼,而這裡修改卡片的密碼時,會需要讀卡機,請先準備好。
Step 1
開啓內政部憑證管理中心的網站,點選左邊選單的「修改 PIN 碼」。

Step 2
依照網頁中的說明,先下載安裝「gcms Plug-in」程式。

Step 3
下載下來的檔案是一個壓縮檔,先解壓縮。

Step 4
選擇解壓縮的目的地。

Step 5
解壓縮出來之後,會有一個安裝檔,直接執行它。

Step 6
選擇「執行」。

Step 7
安裝完成後,先把 IE 瀏覽器整個關閉後,再重新打開。
Step 8
輸入目前的 PIN 碼與新的 PIN 碼,然後按下「修改 PIN 碼」。

Step 9
把卡片插進讀卡機,按下「確定」。

Step 10
完成!

這樣之後在使用自然人憑證時,就可以輸入新的密碼了。
